【公司简介】
·单位性质:企业
·邮编:266200
· 共达电声股份有限公司(简称“共达电声”,股票代码002655)是一家“专注声学,为客户开发、设计、提供整体电声解决方案”的国家级高新技术企业。2001年成立,2012年深交所上市,专业研发、生产、销售微型电声、智能声学元器件、组件、模组等产品,广泛应用于移动通讯设备及其周边产品、笔记本电脑、平板电视、个人数码产品、汽车电子等消费类电子产品领域,现有员工三千余人,市值超过40亿元,声学器件产品在全球综合排名第五,国内第三。共达电声与众多国际知名客户建立了长期战略合作关系,在电声业界拥有较高的市场知名度和美誉度,并且是华为、小米、思科、亚马逊等公司智能电声元器件供应商。
【公司地点】
山东省潍坊市坊子新区凤山路68号
【宣讲时间】
2022-10-13 14:30-17:30
【宣讲方式】
线下宣讲
【宣讲地点】
场地: 威海校区文馨苑四楼405就业宣讲厅1
【岗位】
研发、机械、工艺、品质、软件、硬件、测试等研发技术岗及供应链、生管、市场、内勤等管理岗双通道发展。
【专业】
机械、电子、通信、测控、物理、信号、电气、自动化、新能源、材料、计算机、软件、国贸、英语等,本、硕都有需求
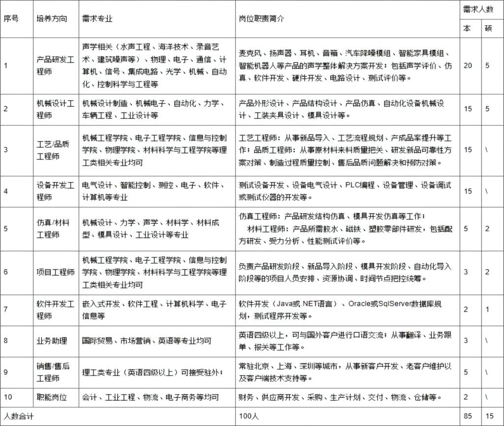
【共达电声股份有限公司岗位需求】

【企业亮点】
1、厂区有餐厅、公寓、球场、超市等,配备WIFI、空调、暖气、独立卫浴、热水器等生活设施。
2、缴纳五险一金,定期组织晚会、旅游、聚餐、球赛等团建活动。
3、激励奖金丰厚,如:年终奖、科技创新奖、创意功夫奖、项目奖、突出贡献奖、优秀员工奖等。
4、发展平台广阔,晋升空间大,管理、技术双通道晋升。
【公司官网】
http://www.gettopacoustic.com
【招聘截止日期】
2023.12.31
【简历投递】
邮箱:gongdazhaopin@gettopacoustic.com
HR微信:157-1536-6989
微信简历递投要求:以学校、专业、姓名、应聘岗位命名
【公司招聘信息】
https://jobcareer.sdu.edu.cn/eweb/jygl/index.so?modcode=jygl_xjhxxck&subsyscode=zpfw&rklx=jyw&type=ssoXnzpView&id=CmoLtzkvD9kZVcBJdSiuJw
【联系方式】
186-6069-7237张经理
【企业电话】
0536-2283666-507/919/582